

2025-03-26
本站原创
郑州粮食批发市场有限公司(以下简称郑州粮批)建设于1990年10月,,,是经国务院批准建设的我国第一家天下性、规范化的粮食批发市场,,,2004年改制为省管国有独资企业,,,2023年隶属于bg大游。。。。主要营业板块包括粮农商业、粮农行业研究与展望、支农小额贷款、粮农行业新闻出书、粮农智慧羁系效劳。。。。
2024年8月,,,郑州粮批获批承建河南小麦大数据中心,,,郑州粮批驻足“国家平台、公益共享、效劳工业、效劳粮安”的目的定位,,,构建涵盖小麦“产购储加销”全工业链的大数据信息库,,,将中心打造玉成国小麦的价钱指数中心、质量追溯中心、权威宣布中心、科技转化中心,,,助推我省从小麦生产大省向小麦工业强省跃进,,,提升河南在天下小麦市场的影响力和话语权,,,增进小麦工业高质量生长。。。。
为知足营业开展需要,,,进一步充分人才步队,,,现面向社会果真招聘5名相关专业职员,,,有关事项通告如下:
一、招聘条件
(一)基本条件
1.具有优异的头脑政治素质。。。。拥护中国共产党的向导,,,坚持以习近平新时代中国特色社会主义头脑为指导,,,坚决维护“两个确立”,,,自觉增强“四个意识”、坚定“四个自信”、做到“两个维护”。。。。
2.具有优异的职业品德。。。。有强烈的使命感和责任感,,,遵纪遵法,,,忠实守信,,,自觉维护企业及股东的利益,,,有优异的职业信誉和诚信纪录。。。。
3.具有优异的专业能力。。。。熟悉粮农和大数据工业生长、运作模式、行业政策及相关执律例则。。。。有立异头脑,,,具备较强的设计能力、剖析能力、运维能力和文字能力。。。。
4.具有优异的身心素质。。。。有康健的身体和职业心态,,,心理遭受与调适能力较强,,,能够顺应重大情形,,,胜任沉重事情。。。。
5.不在党纪政务处分影响期内。。。。
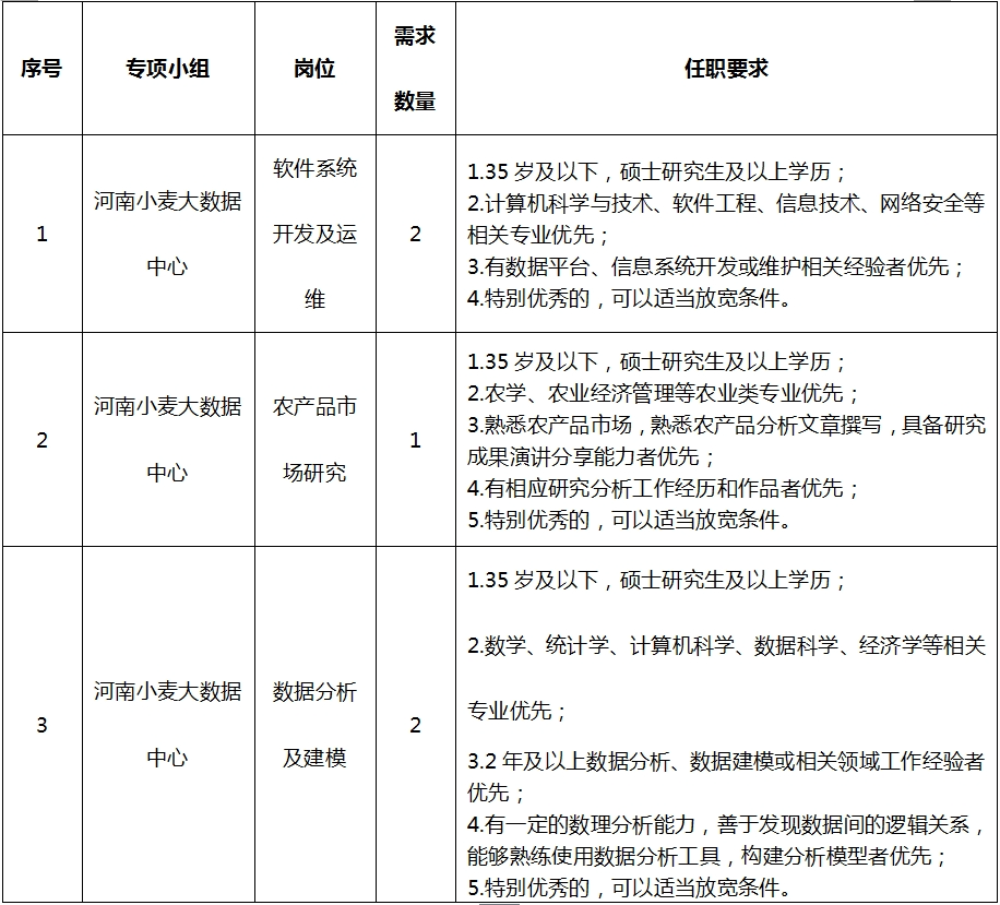
(二)详细条件

二、招聘程序
(一)宣布通告
本次招聘将在公司官网以及相关平台宣布招聘通告。。。。
(二)报名
本次招聘接纳线上报名的方法,,,每人限报一个岗位,,,重复投递无效。。。。请在报名阻止时间条件交简历。。。。郑州粮批可凭证事情需要并连系小我私家意愿对岗位举行调剂。。。。
(三)资格审查
凭证本次招聘中的报名基本条件及应聘岗位的任职条件,,,对报名职员举行资格审查,,,通过资格审查者将通知进入综合考评环节。。。。
(四)综合考评
接纳面试、笔试或进一步审核等方法,,,对应聘职员举行综合考评。。。。凭证综合考评效果,,,凭证1:1比例确定进入下一环节人选,,,如无合适人选,,,响应岗位暂时留空。。。。
(五)确定考察或配景视察工具
对进入本环节人选举行公示及配景视察,,,并安排体检。。。。配景视察、体检缺乏格者作废聘用资格。。。。由郑州粮批研究是否递补,,,如递补,,,则按报考统一岗位职员的综合考评效果由高到低依次递补。。。。
(六)研究聘用
凭证面试人选综合考评效果、配景视察和体检等情形综合剖析,,,研究确定拟聘用人选。。。。
(七)公示
对拟聘用人选举行公示,,,公示期为5个事情日。。。。公示期无异议的按划定办理聘用手续。。。。
三、薪酬待遇
凭证企业相关薪酬制度执行,,,凭证国家划定享受社会包管与相关福利待遇。。。。
四、报名方法
报名时间:2025年3月26日9:00--2025年4月9日17:00;
报名渠道:应聘职员请将简历以“姓名+应聘岗位”名堂投递至招聘邮箱:zzlpzp@163.com;
咨询电话:0371-68103893(咨询时间:事情日上午8:30-11:30,,,事情日下昼14:30-17:30);
监视电话:0371-68107955;
监视邮箱:lpjjjcb@163.com。。。。
上一条 无
下一条 bg大游企业认真人2023...